uml now class search
In the dialog box select the. Select the UML Class diagram.
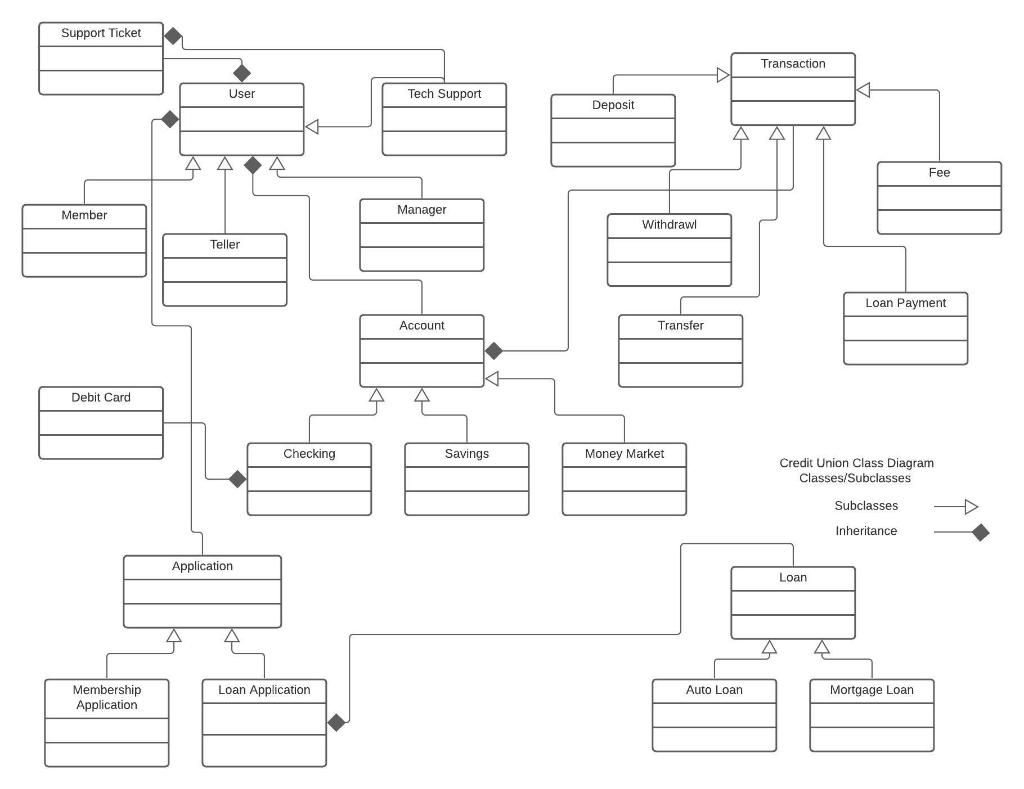
I Made A Class Diagram For A Credit Union Project I Chegg Com
No object may be a direct instance of an abstract class.
. The Schedule Builder allows you to enroll in the perfect schedule from your mobile device. Weekend Holiday. 119 rows Search our Knowledge Base.
Heres are a few things you can do to make the process go more smoothly. Go to the official website of Uml Now Class Search. 649 rows Search our Knowledge Base.
Search our Knowledge Base. Weekend Holiday. Now a user can search for a video by entering the.
Art Appreciation Registration Closed. Weekend Holiday. Use Lucidchart to visualize ideas make charts diagrams more.
Due to a recent system upgrade users should clear their cache before attempting to login. The Centers for Learning Advising and Student Success is here to help you with every aspect. Questions concerning services for people with disabilities should be directed to the Office of.
Ad Lucidcharts UML diagram software is quick easy to use. Lowell MA 01854 978-934-4000 Map Directions Contact Us. Use Lucidchart to visualize ideas make charts diagrams more.
Search our Knowledge Base. In the Search box type UML class. Lowell MA 01854 978-934-4000 Map Directions Contact Us.
Ad Lucidcharts UML diagram software is quick easy to use. MyUML gives faculty staff and students links to information and applications they need in one. The UML Class diagram is a graphical notation used to construct and visualize object oriented.
How to find Uml Now Class Search Login. Each video has a nametitle. Weekend Holiday.
Class Diagram Explained Edrawmax Online
Uml Class Diagram Of Google Drive As They Clearly Map Out The Structure Of A Particular System By Mo Class Diagram Database Design Software Architecture Design
Uml Diagram Templates And Examples Lucidchart Blog
The Uml 2 Class Diagram Ibm Developer
Page 4 24 Best Uml Diagram Services To Buy Online Fiverr
Umass Lowell Division Of Graduate Online Professional Studies
Uml Class Diagram Template Miro
All You Need To Know About Uml Diagrams Types And 5 Examples
Uml Class Diagrams For Software Engineering Edx
Class Java I Struggle Making 2 Methods Based On A Uml Diagram Stack Overflow
A Uml Class Diagram Learning Python Design Patterns Second Edition
What Is A Uml Diagram And How To Create One 7 Tools
Uml Class Diagram Class Diagram Diagram Class
All You Need To Know About Uml Diagrams Types And 5 Examples


